1/1
平成29年春期 問7 (基本情報処理試験)
29hq07a.pdf
¥250 税込
ダウンロード販売の商品
購入後にDL出来ます (1481847バイト)
購入後にDL出来ます (1481847バイト)
基本情報処理試験
平成29年春期
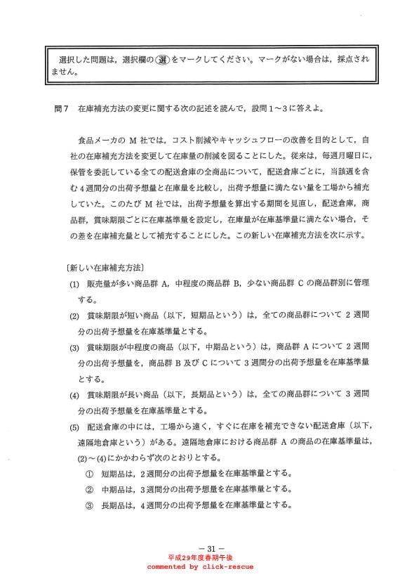
問7 (システム戦略 在庫補充方法の変更) の解説です。
-
お支払い方法について
¥250 税込
最近チェックした商品
同じカテゴリの商品
その他の商品
¥250 税込
基本情報処理試験
平成29年春期
問7 (システム戦略 在庫補充方法の変更) の解説です。
お支払い方法について
¥250 税込